旱区作物逆境生物学与绿色生产学科群
发布日期:2022-06-20 作者: 来源: 点击量:
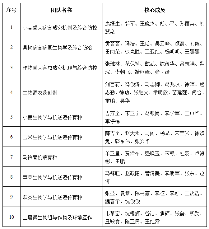
重点围绕旱区作物生产中急需解决的优良抗逆品种、重大病虫害综合防控和绿色生产技术等重大问题,依托旱区作物逆境生物学国家重点实验室,集成植物保护、作物学、园艺学、生物学等学科优势资源,组建旱区作物逆境生物学与绿色生产学科群,建设一支由院士领衔、若干跨学科优势团队组成的战略科技力量,着力在抗逆种质资源挖掘与生物育种、重大有害生物致灾机理与综合防控、农业昆虫与微生物保护利用、生物源农药创制与应用等方面开展有组织的科技攻关和高层次的人才培养,为解决旱区作物种业“卡脖子”问题、农业绿色生产中的重大科学理论与关键技术问题,提供高水平的科技支撑和高质量的人才支持。力争到2025年,科技创新水平和人才培养能力显著提升,承担国家重大任务的能力显著增强,作物病原菌致病机理与持续控制、苹果抗逆生物学及新品种选育、小麦基础生物学及抗逆生物育种领域创新水平世界一流。
首席科学家:康振生院士

首席助理:郭军13759946049 学科群秘书:张朝阳13609209855